The 1st Plan Check may take from 6 to 8 weeks to complete. Plans may be approved at the end of the 1st Plan Check. However, plans often require additional plan checks before approval can be granted and a building permit is issued.
Plan Check Services
All Plan Check, Building, and Zoning applications must be submitted through the Accela Citizen Portal, whether you are a licensed contractor or a property owner undertaking construction or improvements. The portal enables users to submit applications, upload required documentation, pay fees, track permit status, and receive issued permits and approved documents electronically — conveniently from your office or home.
Over-the-Counter Plan Check
The Building Official is available for over-the-counter review of small project construction at the Planning & Community Preservation Department Counter, Tuesday & Wednesday mornings from 8:00 a.m. - 11:30 a.m.
Plan Check
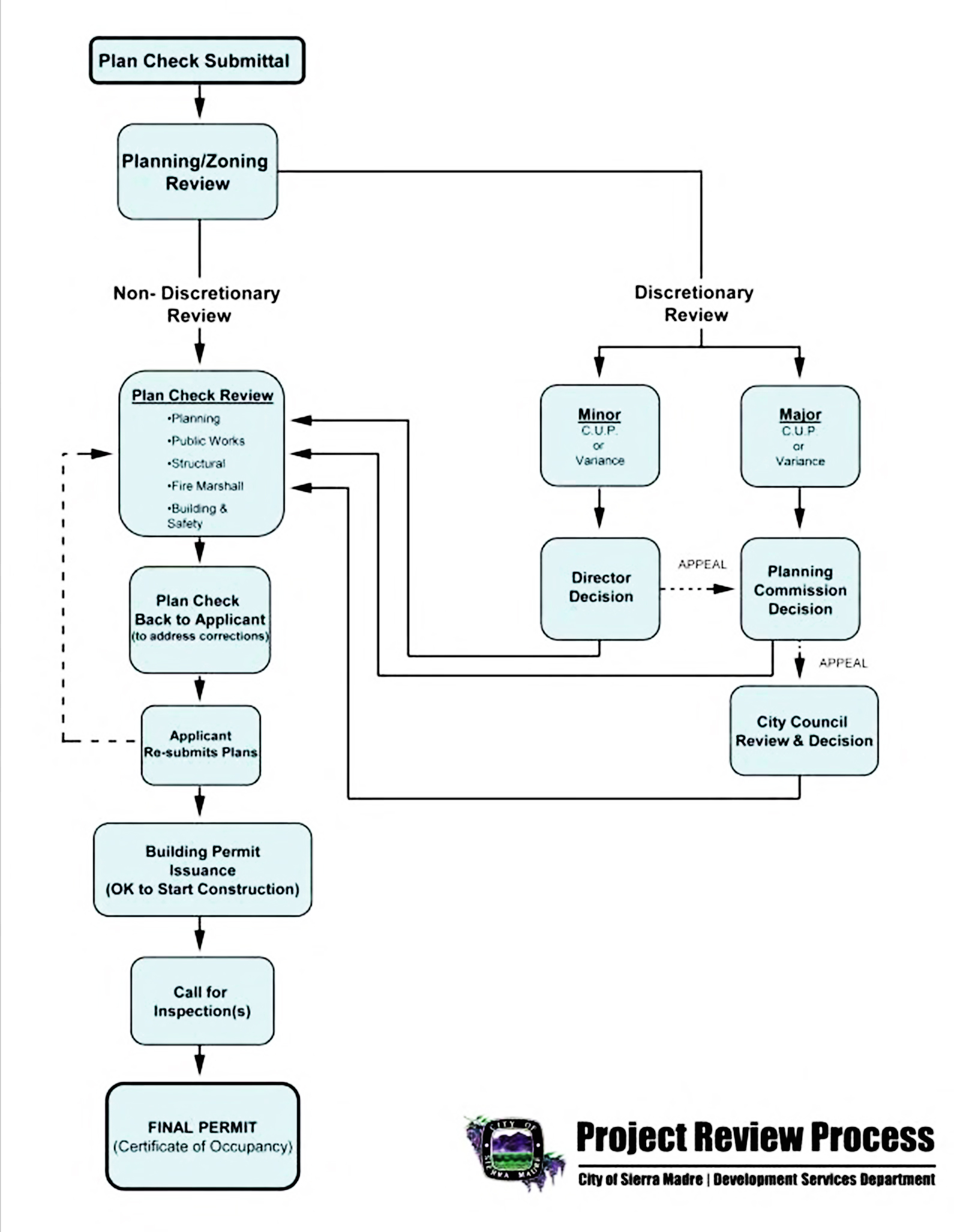
One set of plans is required for the first round of Plan Check. When construction plans are submitted for plan check, they are routed to each of the following divisions:
- Planning
- Public Works
- Structural
- Fire
- Building
Overview
If corrections are required by a plan checker, we will notify the applicant that the redlined plans are ready to be picked up. Once the corrections are made by the applicant, the revised plans should be submitted to the Planning and Community Preservation Department to start the next plan check.
For plan checks following the 1st Plan Check, please include the original redlined plans along with three (3) new sets of revised (corrected) plans. Please note that each plan check submittal requires that plans be routed through each of the divisions listed above. Depending on the extent of the corrections and whether they have been sufficiently addressed by the applicant, each following plan check may take a shorter time frame than 6 to 8 weeks. However, it is difficult to predict how long each plan check might take given the complexity of each project, staff workload, etc.
Plan Check is valid 180 days from the date plans were initially submitted. After 180 days the plans are considered abandoned and payment of new plan check fees will be required if an applicant chooses to proceed with Plan Check. If a new building code cycle is adopted after the 180-day period, the plans must be updated to comply with the new code.
A request for an extension may be requested in writing prior to Plan Check expiration. The Building Official may grant the extension of up to an additional 90 days, if a justifiable cause is demonstrated.
Once all divisions have approved and signed the plans, applicants will be notified by phone so that building permits may be obtained.
Fees
Plan Check, Building & Zoning Fees may be found here.
Contact Us
Planning & Community Preservation Department
232 W. Sierra Madre Blvd.
Sierra Madre, CA 91024
(626) 355-7138
Sign up to our Newsletter
Stay up to date on the city's activities, events, programs and operations by subscribing to our eNewsletters.