Beginning on June 23, 2022, all applications for Design Review, Administrative Design Review, Hillside Development and Administrative Hillside Development Permits are required to have their design drawings and supporting material prepared by an architect licensed by the California Architects Board. Please see Exhibit F of Ordinance No. 1455 which amends Section 17.60.041 (Design Review Permit) of the Sierra Madre Municipal Code.
Planning Applications
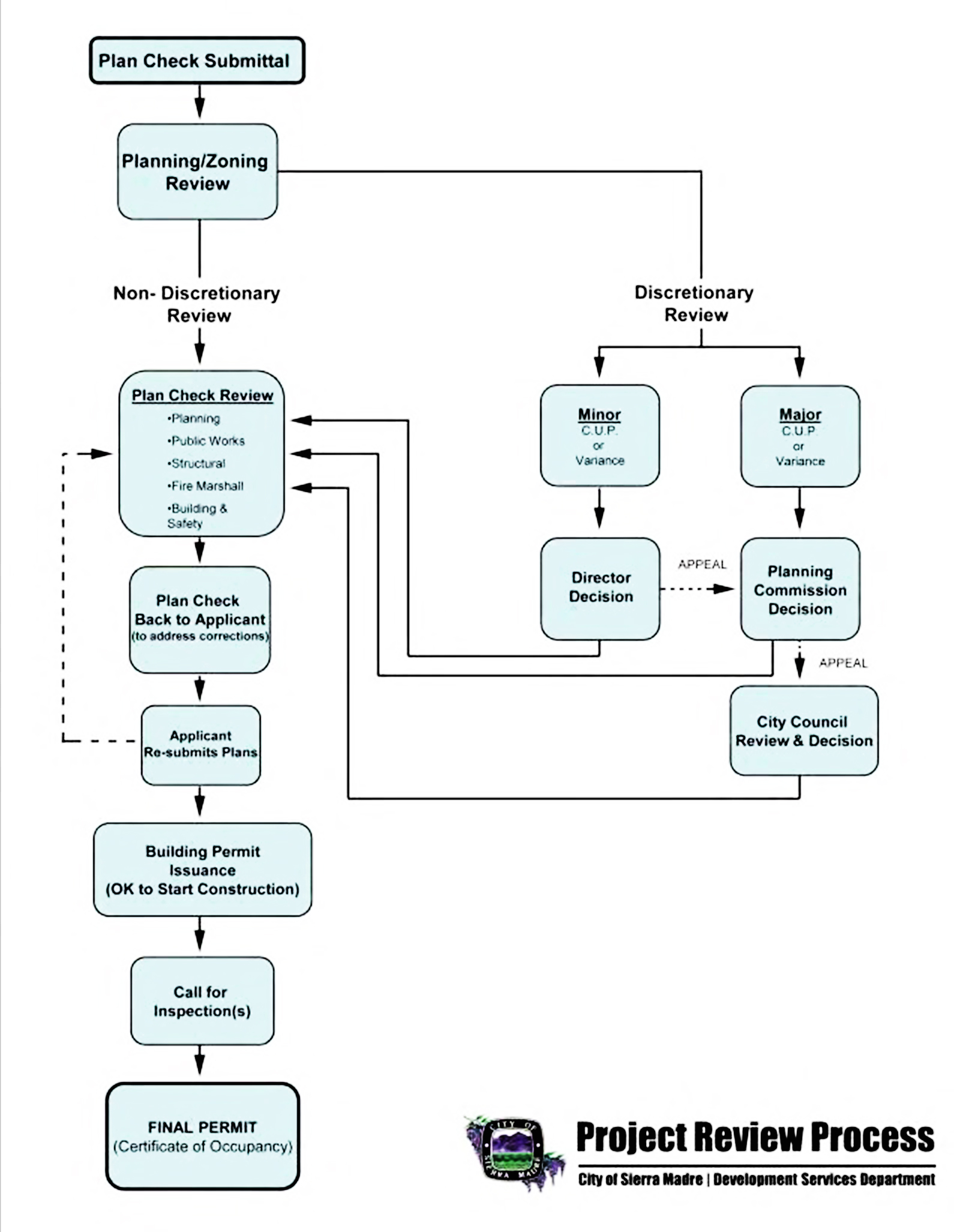
At the start of the development process, each project is reviewed for compliance with Planning and Zoning regulations. If your proposal requires a discretionary entitlement—such as a Design Review Permit, Conditional Use Permit, Variance, or Hillside Development Permit—please schedule an appointment to visit our public counter Monday through Thursday, 7:30 a.m. to 5:30 p.m. Our Planning staff will guide you through the application process. Please note that not all projects require a discretionary entitlement.
To determine whether your project requires a discretionary entitlement, please refer to SMMC 17.60
Important Notice for Design Review and Hillside Development
Exhibit F of Ordinance No. 1455

At the beginning of the Development process, a project is evaluated for Planning and Zoning compliance. If your proposed project is found to require a discretionary entitlement, (Design Review Permit, Conditional Use Permit, Variance, Hillside Development Permit, etc.) please make an appointment to visit our public counter between the hours of 7:30am-5:30pm, Monday thru Thursday. Our Planning Staff will assist you with the application process. Please note that not every project will require a discretionary entitlement. If you would like to research if your project will require one, please see SMMC 17.60
Additional
Contact Us
Planning & Community Preservation Department
232 W. Sierra Madre Blvd.
Sierra Madre, CA 91024
(626) 355-7138
Sign up to our Newsletter
Stay up to date on the city's activities, events, programs and operations by subscribing to our eNewsletters.